
基孔肯雅病毒(Chikungunya virus, CHIKV)是披膜病毒科甲病毒属的正链RNA病毒,以蚊子作为传播媒介,引起基孔肯雅热(Chikungunya fever)。基孔肯雅热患者会出现关节疼痛、发热和皮疹等症状,在老年人、基础疾病患者中短期股票配资,该病能够引起长达数周、数月甚至数年的关节疼痛,严重影响生活质量。
短期股票配资
我国的基孔肯雅热疫情主要集中在广东地区,其他地区偶发境外输入性病例。目前,我国尚未批准针对基孔肯雅病毒的特异性疫苗和药物。因此,如何有效避免被蚊子叮咬成为了防范疫情扩散的关键。
一
蚊子是如何传播病毒的?
基孔肯雅病毒的主要传播媒介为埃及伊蚊和白纹伊蚊。蚊子在吸取患者带病毒的血液后,病毒在蚊子中肠(类似高等动物的“胃”)的细胞中大量繁殖,随后进入血淋巴(相当于血液)并扩散至唾液腺。当携带病毒的蚊子叮咬健康者时,其唾液在注入抗凝物质以保障吸血过程顺畅的同时,也会将数千个病毒一并传入人体,由此形成“人-蚊子-人”的传播链。
二
物理防蚊,蚊子偏爱什么颜色?
和防晒一样,最直接的防蚊方式是通过穿着长衣长裤进行遮挡,使蚊子的口器无法与皮肤接触。对于防蚊效果来说,浅色衣物往往会更胜一筹。这是因为蚊子通过温度感受器定位宿主,深色衣物吸热后会形成与体温相近的热辐射,吸引蚊子靠近。
三
化学防蚊,如何有效“劝退”蚊子?
除了感知热量,蚊子还通过触角上的嗅觉受体对人体进行定位,我们呼出的二氧化碳、汗液中的乳酸、尿素、氨等成分都是它们锁定目标的重要信号。目前,市售的驱蚊产品种类繁多,活性成分和防蚊原理主要有以下几种:
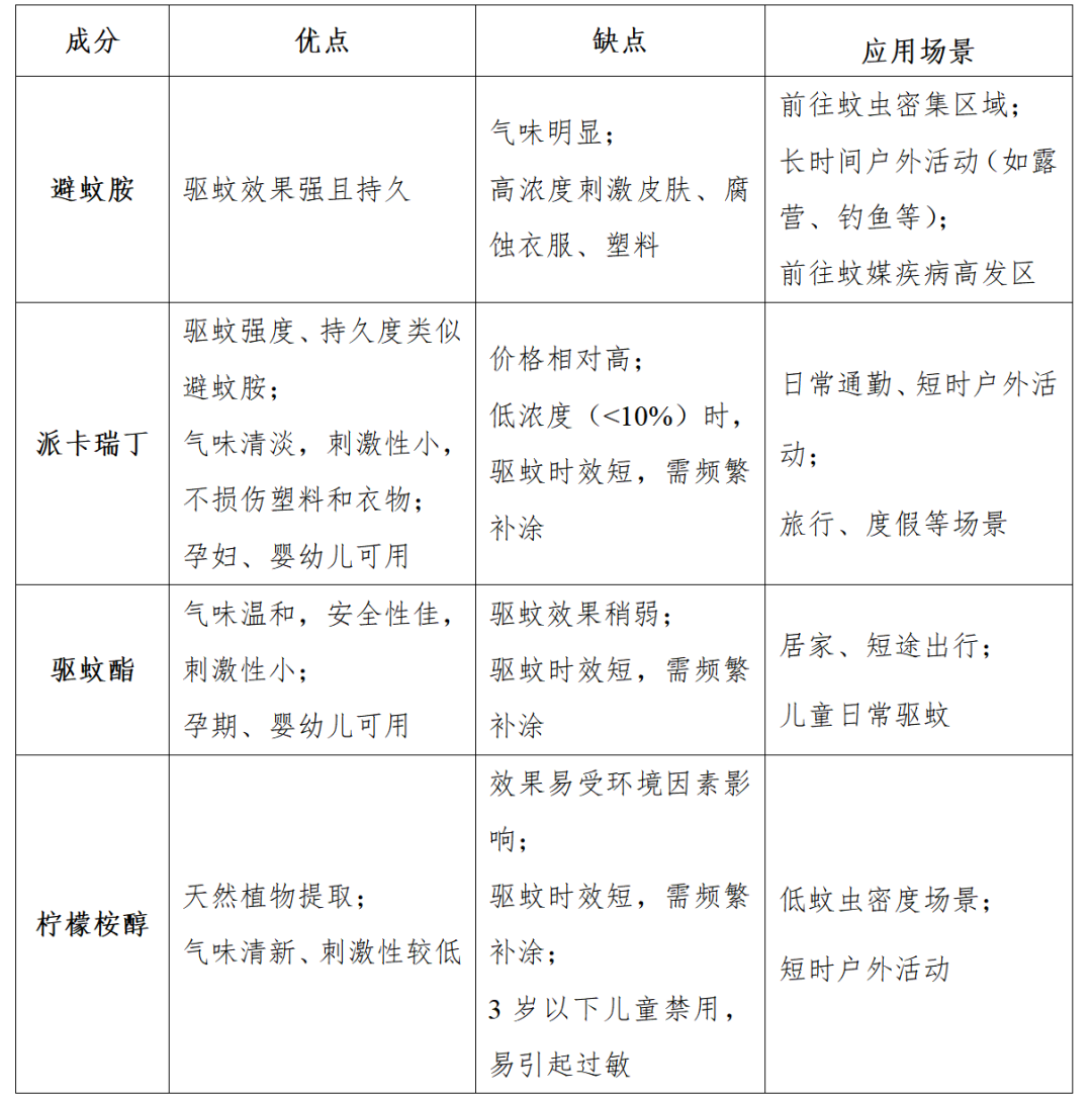
第一类是避蚊胺(DEET)和派卡瑞丁(Picaridin),两者占据蚊子嗅觉受体中识别人体气味的特定位置,就像在蚊子的“嗅觉雷达”上覆盖了一层干扰信号,使其无法精准捕捉到人体散发的吸引性化学信息。
第二类是驱蚊酯(IR3535),它主要干扰蚊子的嗅觉神经,就像在蚊子的“信号传导线路”上设置了一道阻断屏障,即便蚊子接触到人体气味,其神经也无法传递发现目标的信号。
第三类是柠檬桉醇(PMD),这类物质会释放出浓烈气味,既能掩盖人体吸引蚊子的信号,又对蚊子有一定刺激性,就像在人体周围筑起一道带有特殊气味的“防护墙”,可在短时间内起到驱避作用。我们燃烧艾草防蚊,原理也是如此。
四
防蚊产品多,我们该如何选择
一是看资质:产品应三证齐全,包括“WP”开头的农药登记证号、生产许可证号、产品标准号。
二是看成分:产品外包装应标注有效驱蚊成分及浓度,各驱蚊成分优缺点及应用场景对比:

五
一些常见的误区
1.天然成分一定更安全?
实则不然,天然植物精油容易引起过敏,不能直接和皮肤接触。国外有些国家建议不要将基于柠檬桉醇的驱避剂用于3岁以下的儿童。相比之下,避蚊胺、派卡瑞丁等合成成分,在合规浓度下是安全的。
2.是否存在“纯天然、无毒且长效”的驱蚊产品?
纯天然驱蚊产品成分一般为植物精油,其特点是挥发快、作用时间短。夸大宣传的产品可能未通过专业检测,含有未标注的成分,在选购产品时应选择正规品牌,并以成分表和浓度作为驱蚊有效性的判断依据。
3.驱蚊贴、驱蚊手环能够长时间作用且防护全身?
这些产品中的驱蚊成分(大部分为植物精油)往往含量较低,而且易受环境影响,防护时间短。另外,两者的作用范围局限于贴或戴的部位附近,只适合作为辅助驱蚊手段。
4.超声波驱蚊器能有效驱蚊?
研究表明,超声波驱蚊器对蚊虫(尤其是传播疾病的伊蚊、按蚊)几乎没有实际驱避效果,如果想借助物理手段防止蚊虫叮咬,可直接通过穿长衣长裤、挂蚊帐来实现。
5.花露水能有效驱蚊?
需根据花露水的成分表进行鉴别。传统花露水主要成分是酒精、薄荷醇、植物提取物等,为妆字号产品,仅用来缓解蚊虫叮咬后的瘙痒。驱蚊花露水则会添加避蚊胺、驱蚊酯等成分,属农药登记证号产品,能发挥一定的驱避作用。
6.驱蚊产品价格越贵,效果越好?
同一成分、同浓度的产品,核心驱蚊能力基本一致。价格差异主要来源于品牌营销成本、便携设计和剂型差异等因素。一些高价“纯天然”产品,实际驱蚊效果可能并不如含化学成分的平价产品。购买时,应根据使用场景和人群来进行选择。
总之,防蚊不仅是为了摆脱叮咬的不适,更是阻断基孔肯雅热等蚊媒疾病传播的关键。做好物理防护、选择具备合规资质的防蚊产品,并避开认知误区,可以帮助我们大幅降低被蚊虫叮咬的概率。如果不慎感染了基孔肯雅病毒,一定要及时前往医疗机构接受规范治疗,共同守护自己和家人的健康。
来源:国家医保局
富华优配官网提示:文章来自网络,不代表本站观点。